서비스 정보구조(Information Architecture)
****이커머스 플랫폼(구매자) | 지구샵 서비스 정보구조(Information Architecture)

글씨가 작아서 안보인다면 크게 보기를 눌러주세요 👈🏼
이커머스 플랫폼(판매자) | 광고지구 서비스 정보구조(Information Architecture)

글씨가 작아서 안보인다면 크게 보기를 눌러주세요 👈🏼
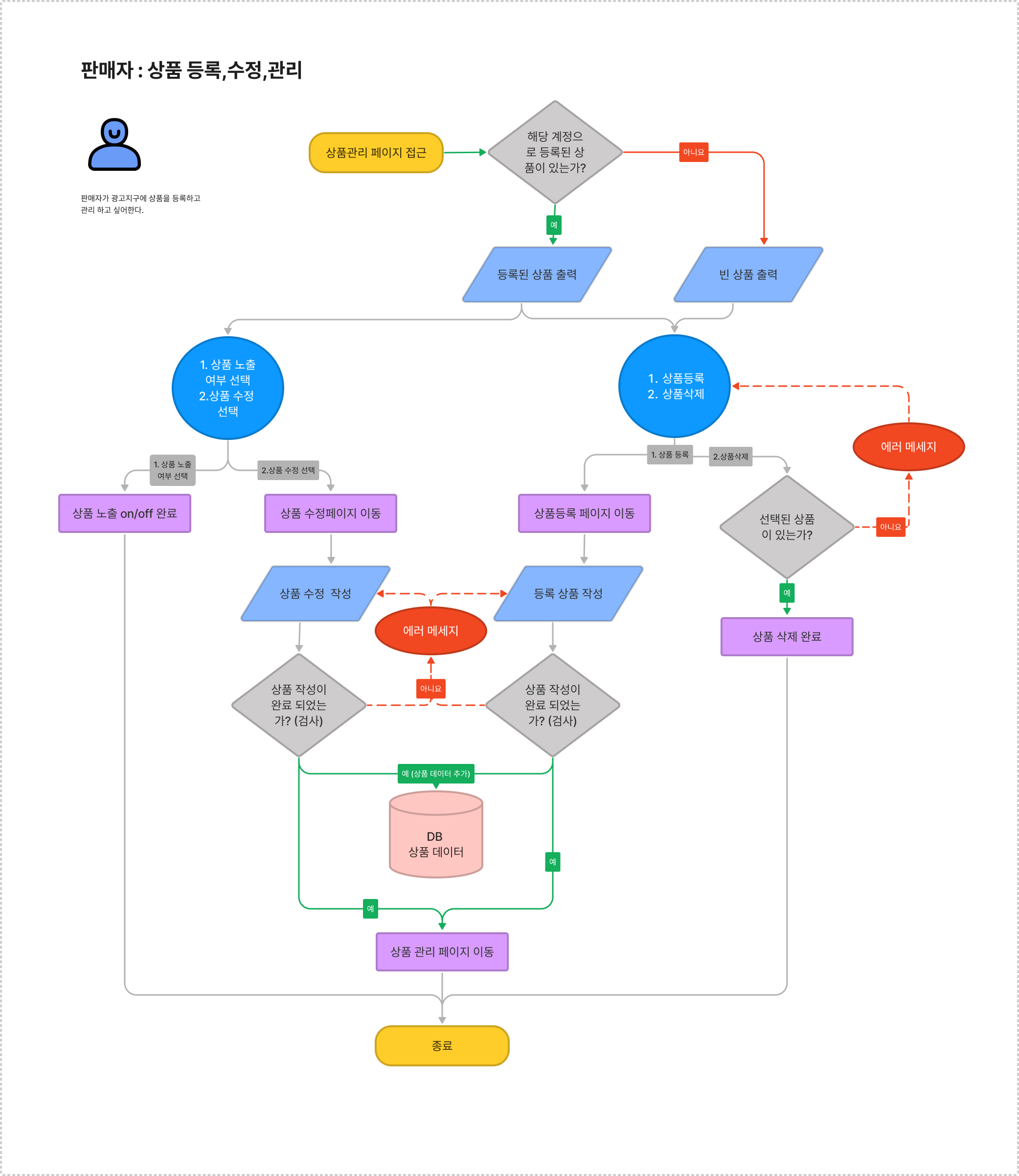
Flow Chart






글씨가 작아서 안보인다면 크게 보기를 눌러주세요 👈🏼